Mapping issues
Instance Specifications
When the elements imported from ArchiMate are mapped to the UAF Instance Specification, the predefined types from ArchiMate Customization are assigned during the import. The following table shows how the predefined types are assigned:
| # | ArchiMate 3.1 Element | UAF 1.3 | ||
|---|---|---|---|---|
| Element | Type/Classifier | Predefined Type | ||
| 1. | Location | Actual Location | Location |
|
| 2. | Outcome | Actual Measurement Set | Measurement Set |
|
| 3. | Plateau | Actual Enterprise Phase | Strategic Phase |
|
| 4. | Stakeholder | Actual Organization | Organization |
|
| 5. | Deliverable | Actual Project Milestone | Project Milestone |
|
| 6. | Implementation Event | Actual Project Milestone | Project Milestone |
|
| 7. | Work Package | Actual Project | Project |
|
Relation import exceptions
There are several exceptions when importing relations from ArchiMate. The following are cases when the ArchiMate relation after the import is not directly mapped to UAF relationships, and the property is created instead of the relationship:
- Events:
- If the ArchiMate Application Event or Technology Event is related to an ArchiMate Element using an Association, and the ArchiMate Element maps to a UAF Resource Performer, after the import, no relationship is created. Instead, the reception to the Resource Signal is created for the Resource Performer.
- If ArchiMate Business Event is related to ArchiMate Element using Association, and the ArchiMate Element maps to UAF Operational Performer, after the import, no relationship is created. Instead, the reception to the Operational Signal is created for the Operational Performer.
- Constraints:
- If the ArchiMate Element is related to the Constraint element using any relation, after the import, no relationship is created. Instead, the Constraint is applied to the UAF Element.
- If the ArchiMate Constraint has any relationship (a) with another relationship (b) (except for the relationship that connects the Constraint with any other ArchiMate relationship), then the Constraint will be applied to the imported UAF relationship (b) during the import process, and no relationship (a) will be created.

- Annotated elements:
- Any ArchiMate element related to the Grouping element using any relation, after the import is added to the UAF Element grouping [Comment] as the Annotated element. No relationship is created.
- Any ArchiMate element related to the Notes element using Connection/Line, after the import, is added to the UAF Information [Comment] element as the Annotated element. No relationship is created.
Complex import and mapping depending on related ArchiMate elements and views
ArchiMate Driver and Assessment import cases:
- If ArchiMate Driver is directly related to any other PropertySet (e.g., Capability) using Association, then after the import the PropertySet with Driver as a measurement is created.

- If the ArchiMate Assessment has no Association relation to other elements, after the import, it maps to MeasurementSet + Measurement + Default Value.

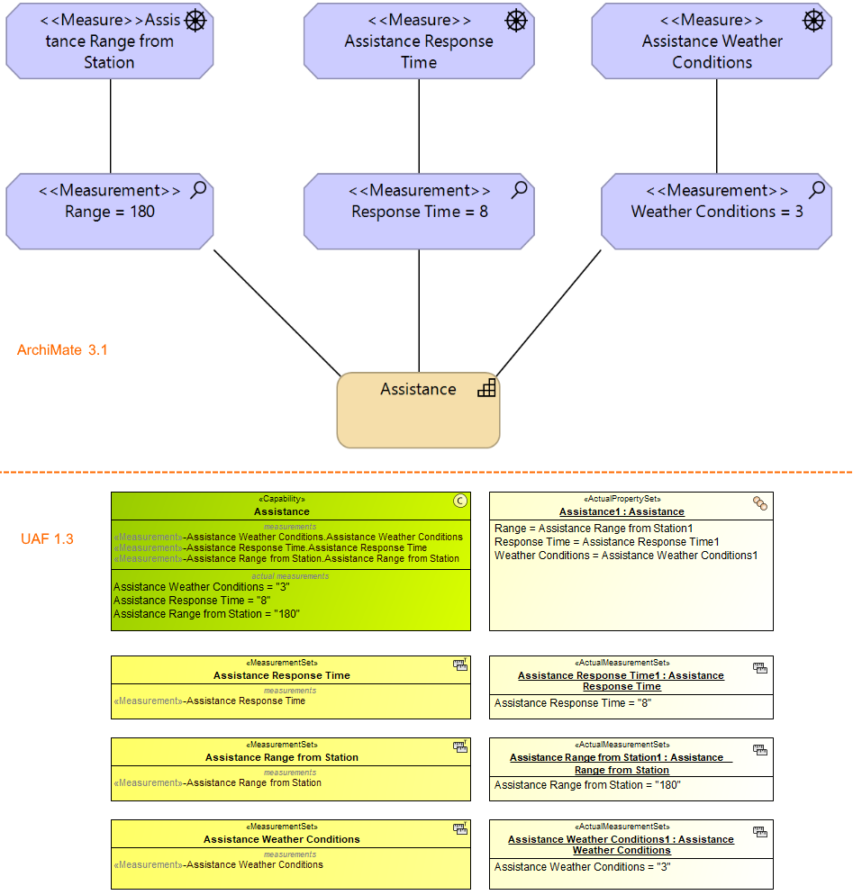
- If the ArchiMate Assessment name contains a value (e.g., Range=180nm) and has an Association relation with any other PropertySet (e.g., "Capability", ), but has no Association relation to Driver, then after the import Assessment is created as Measurement for PropertySet and ActualPropertySet is created with slots displaying Assessment Name and value.

- If ArchiMate Assessment has an Association relation with Driver and PropertySet (sequence Driver > Association > Assessment > Association > PropertySet), then after the import the Assessment is created as a Measurement for the PropertySet and ActualMeasurementSets are created with slots displaying values from Assessments (slots are not created if there are no values in Assessments). Additionally, the ActualPropertySet is created for the PropertySet.

Services and Interfaces:
- If ArchiMate Business Interface is related to Business Service using the Assignment relation, then after the import the UAF Service with Service Port which type is Service Interface is created.
- If ArchiMate Technology/Application Interface is related to Technology/Application Service using the Assignment relation, then after the import the UAF Resource Artifact with Resource Port which type is Resource Interface is created.

The same element is used in several ArchiMate views:
- If the same ArchiMate element is used in several ArchiMate views and can be mapped to several UAF elements according to mapping rules matching in different views (e.g., depending on relations, Archimate Plateau can be mapped either to Capability Configuration or Actual Enterprise Phase), then the element is imported and mapped to only one UAF element according to one rule.
- If certain elements, such as ArchiMate Business Processes/Functions, Application Processes/Functions, Technology Processes/Functions, Business/Application/Technology Events, or And/Or junctions, are used in multiple ArchiMate Views and are converted to activity/function + action under different domain owners (Operational/Resource/Service) and are connected using Flow or Triggering relationships, then these elements will be imported and mapped correctly according to the rules under different domain owners. However, the Flow and Triggering relationships that map to the Operational Function Control Flow or Service Function Control Flow will only be mapped according to one rule and will be owned by only one random domain owner.
Failed Elements and Relationships
Elements and relationships are listed as failed elements during the import from the ArchiMate model in the following cases:
- If the junctions (And, Or) are:
- without relations
- related to the Business/Technology/Application Process, Business/Technology/Application Function, Business/Technology/Application Event using other than Triggering relation.
- not related to Business/Technology/Application Process, Business/Technology/Application Function, Business/Technology/Application Event elements using the Triggering relation.
- If it is any other relation than Triggering that relates to/from junctions (And/Or).
- If it is a relationship from/to failed Junction (And/Or).
- Duplicated relations.
- A relationship to itself (when source and target are the same elements):
- The ArchiMate Specialization relationship, which after the import maps to Generalization or Containment.
- The ArchiMate Composition relationship, which after the import maps to Containment.
- Operational Exchange between Operational Activity Actions or Resource Exchange between Function Actions if actions are created from ArchiMate Business, Application, Technology Process, or Function related to Assignment relation to Business, Application, Technology Interface.
- A relationship which connects Constraint and any other ArchiMate relationship which connects Constraint and any other ArchiMate element.







