NOV-2 Operational Node Connectivity Description
Description
The Operational Node Connectivity Description is intended to track the need to exchange information from specific operational nodes (that play a key role in the architecture) to others. An NOV-2 does not depict the connectivity between the nodes. NAF modifies the NOV-2 in two ways. First it recommends that an NOV-2 diagram shows the platforms or geographic locations at which operational nodes are deployed. Secondly it provides additional information about each needline in the form of a requirements specification. There are now four types of needlines identified as follows:
- InformationExchange.
- EnergyFlow.
- MaterielFlow.
MovementOfPeople.
In addition, NAF permits service-oriented architectures. Instead of needlines between nodes, it is possible simply to show which services the nodes provide and consume. Finally, NAF again permits known resources to be shown in a NOV-2. However, this must be clearly shown as a KnownResource in a NOV-2 model. LogicalArchitecture, which is the container class for all the nodes and KnownResources, is introduced.
Implementation
NOV-2 can be represented using:
- NOV-2 diagram which is based on the UML Class diagram.
- NOV-2 diagram which is based on the UML Composite Structure diagram.
- UML Class diagram.
- UML Composite Structure diagram.
- SysML Block Definition diagram.
- SysML Internal Block diagram.
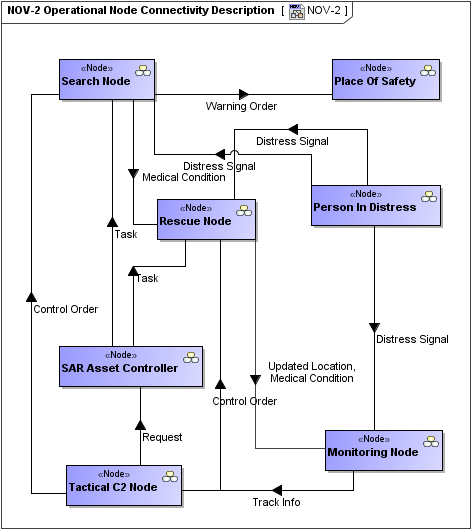
Sample

NOV-2 Operational Node Connectivity Description

NOV-2 Operational Node Internal Connectivity Description
Related views
An NOV-2 is highly related with an NOV-5. Operational Nodes shown in the NOV-2 are the performers of the Operational Activities modeled in the NOV-5. NOV-2 focuses on the Operational Nodes, with the activities being a secondary adornment. The NOV-5, on the other hand, places first-order attention on operational activities and only second-order attention on Nodes, which can be shown as annotations or swim-lanes on the activities.
Information flows can be modeled either in the NOV-2 or NOV-5. In both cases they are highly associated and in general should be reused between these views.
The NOV-2 displays the Capabilities required by Nodes from NCV-2. That is an association between two abstraction levels of user requirements where the NOV is more specific than the StV and a Node is more specific concept than a Capability.
The other important mapping is between NOV-2 and NSV-1. The specification Node and implementation Resource are subjects to map here. One NOV-2 product can have several implementations in the NSV-1.
Related elements
- Operational Performer
- Operational Architecture
- Operational Exchange
- Operational Information
- Operational Port
- Operational Role
- Operational Connector
- Capability
- Exhibits
- Actual Location
- Location
- Natural Resource
- Is Capable To Perform
- Operational Activity
- Known Resource
- Resource Artifact
- Software
- Capability Configuration
- Organization
- Post
- Problem Domain
Related procedures