Description
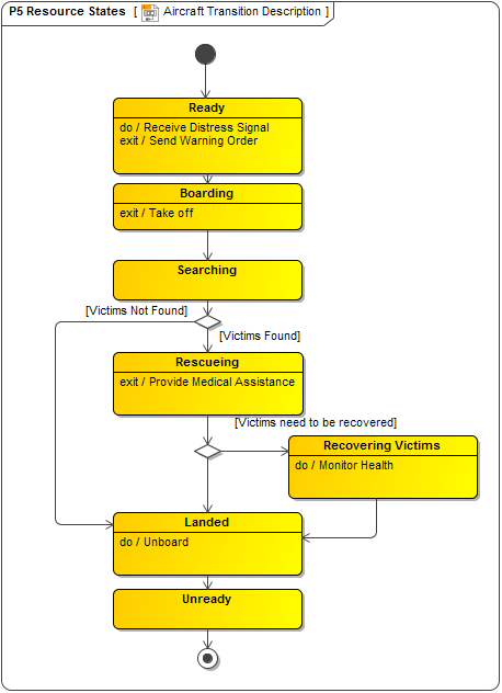
The P5 Resource States view describes how Resources change state in response to events and other stimuli. The P5 view identifies the states a Resource can be, the allowable changes between those states, and the triggers that cause the state changes.
The P5 view may be used to:
- Define states, events and state transitions (behavioural modelling).
- Identify constraints (input to System Requirements Document).
Implementation
The P5 view can be represented using a P5 Resource States diagram which is based on the UML State Machine diagram.
