Description
The Personnel Sequences (Ps-Sq) domain expresses the time-ordered examination of the interactions between operational resources (roles). Each event-trace diagram should have an accompanying description that defines the particular scenario or situation.
The Personnel Sequences (Ps-Sq) domain is valuable for moving to the next level of detail from the initial solution design, to help define a sequence of functions and system data interfaces, and to ensure that each participating operational resource or resource role has the necessary information it needs, at the right time, to perform its assigned functionality.
The intended usage of The Personnel Sequences (Ps-Sq) view includes:
- Analysis of operational resource events impacting operation.
- Behavioral analysis.
- Identification of non-functional system requirements.
Implementation
The Personnel Sequences (Ps-Sq) view is represented by:
- Personnel Sequences diagram that is based on interaction.
- Personnel Sequences (BPD) diagram. It is based on BPMN Process Diagram (BPD). It describes a sequence or flow of activities in an organization that shows how the business work. The diagram shows activities, events, and data that trigger or feed business activities.
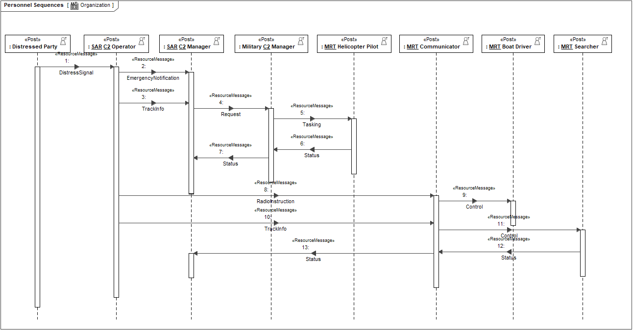
Sample

An example of the Personnel Sequences diagram