Functionalities

This feature is available in Standard, Professional, Architect, and Enterprise editions.

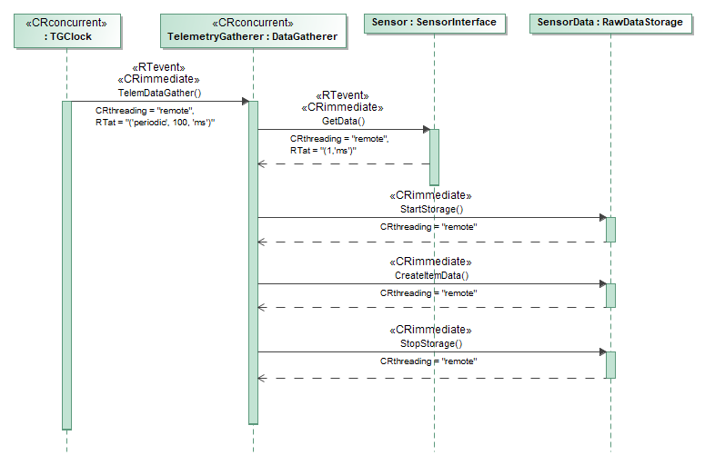
A Time Diagram is an extension of UML notation. The time diagram is similar to a sequence diagram, but the model elements of the time diagram have predefined stereotypes.


Example of a Time diagram