Description

The NATO Systems State Transition Description (NSV-10b) is a graphical method of describing a ResourceType’s (or Function’s) response to various events by changing its state. The diagram basically represents the sets of events to which the subjects will respond (by taking an action to move to a new state) as a function of its current state. Each transition specifies an event and an action.

Implementation

NSV-10b can be represented using a NSV-10b diagram which is based on the UML State Machine diagram.

Sample

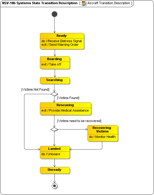
NSV-10b Systems State Transition Description

Related views

An NSV-10a describes constraints on resources, functions, and data that make up the NSV physical architecture.

Where a Resource Constraint is based on some standard, then that standard should be listed in the Standards Profile (NTV-1).

Related elements
  • Resources State Machine
  • Resource State
  • Resource Artifact
  • Software
  • Capability Configuration
  • Organization
  • Post