Released on: July 7, 2023
Fault Tree Analysis
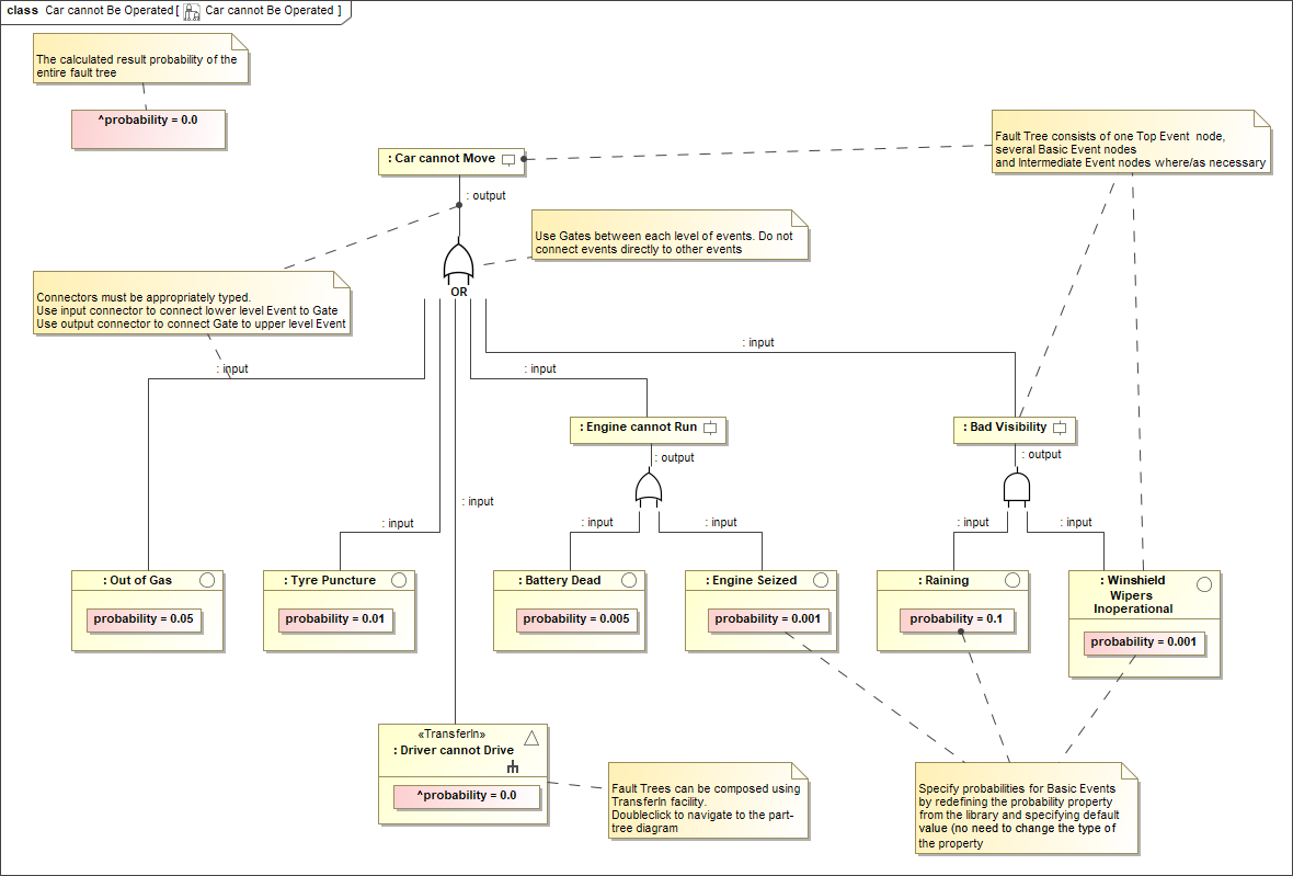
A new plugin has been introduced which is used in safety and reliability engineering to understand how systems can fail or what is the cause of system failure. The Fault Tree Analysis plugin lets you create a Fault Tree Analysis diagram with the help of different types of events and gates. The Fault Tree Analysis diagram is based on the UML Composite Structure Diagram and follows the Risk Analysis and Assessment Modeling Language (RAAML) methods. You can also interconnect the Fault Tree Analysis diagram with the System Model.

Fault Tree Analysis diagram.
Documentation