Abbreviation
COR2007
Message
Exchange from and/or to elements do not match Swimlane representation
Description
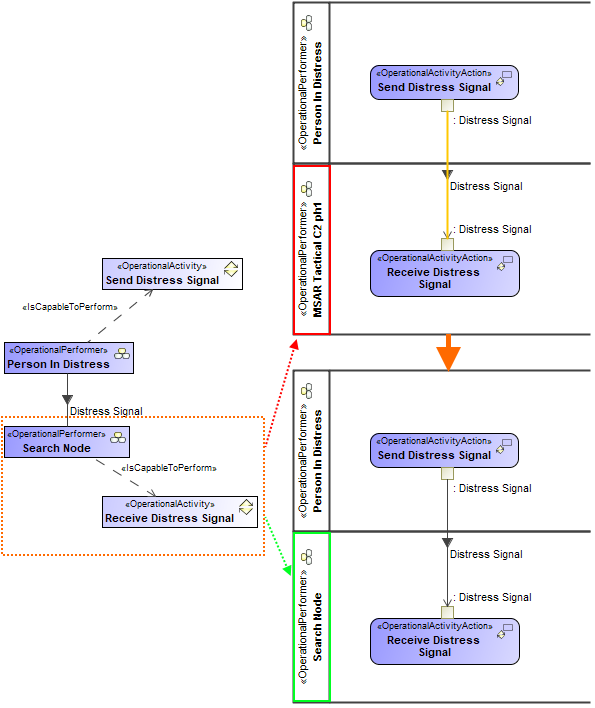
Requirements for validation rule for detecting exchanges violating Swimlane representatives in activity diagrams. The representation of the Swimlane of the operational activity and the performing node should match.
Severity
Warning
Context element
Activity Edge
Solvers
- Remove Realization of the Operational Exchange - removes the realization of the Operational Exchange.
- Remove Operational Activity Action[s] from the Swimlanes - removes the Operational Activity Action from the Swimlane.
Example

Swimlane representation is changed to Search Node according to the structural model