Abbreviation
COR2016
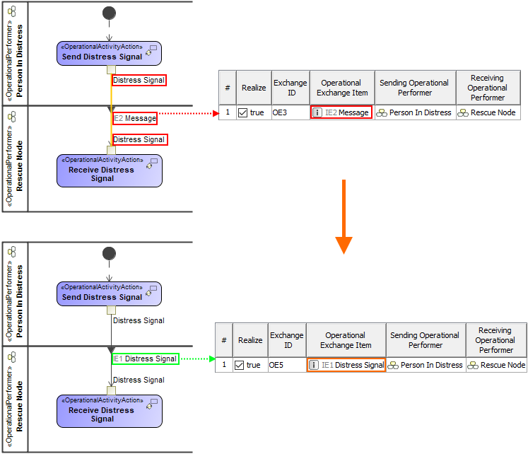
Message
Conveyed Operational Exchange Item and Object Nodes Types should be synchronized.
Description
The Supplier and Client of Object Nodes of the Activity Edge are not of Type of the Exchange Item conveyed by flow realized by the Activity edge. The inconsistency should be fixed.
Severity
Warning
Context element
Activity Edge
Solvers
- Change Object Node Types - the Object Node Type is changed.
- Change Conveyed Information Item - the Conveyed Information Item is changed.
- Remove Operational Exchange - the Operational Exchange is removed.
Example
