Description
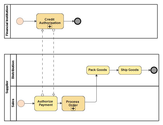
A Message Flow is used to show the flow of messages between two participants who are prepared to send and receive them.
- A Message Flow must connect separate Pools. It can be connected to the pool boundary or an element inside the pool.
- A Message Flow cannot connect two elements in the same Pool.
Messages that are sent by a Message Flow can be displayed on a diagram in two ways:
- overlapping the Message Flow
- associated with the Message Flow
However, they can also be hidden.

Message Flows between two pools.

Messages overlapping Message Flows

Message Flows between Pools Inner elements