Description
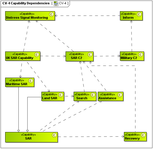
The CV-4 describes the dependencies between planned capabilities. It also defines logical groupings of capabilities.
The CV-4 is intended to provide a means of analyzing the dependencies between capabilities. The groupings of capabilities are logical, and the purpose of the groupings is to guide enterprise management. In particular, the dependencies and groupings may suggest specific interactions between acquisition projects to achieve the overall capability.
The intended usage of the CV-4 includes:
- Identification of capability dependencies.
- Capability management (impact analysis for options, disposal etc.).
Implementation
CV-4 can be represented using a CV-4 diagram which is based on the UML Class diagram.

This contrasts with CV-2 Capability Taxonomy model which also deals with relationships between Capabilities; but CV-2 only addresses specialization-generalization relationship (i.e., capability taxonomy). However Capabilities used in CV-4 are usually created in CV-2 Capability Taxonomy model.