Unable to load page tree. It seems that you do not have permission to view the root page.
227156856
UAF12P2024xR3
3
| Name | Size | Creator | Creation Date | Labels | Comment | |||
|---|---|---|---|---|---|---|---|---|
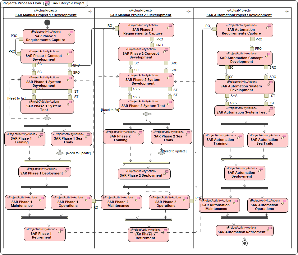
| PNG File projects_process_flow.png | 67 kB | Agne P. | May 02, 2018 09:53 |
|
||||
| Version 1 (current) | 67 kB | Agne P. | May 02, 2018 09:53 | |||||
| PNG File projects_processes.png | 26 kB | Agne P. | May 02, 2018 08:49 |
|
||||
| Version 1 (current) | 26 kB | Agne P. | May 02, 2018 08:49 |