On this page
THE MOST POWERFUL, INTEGRATED, AND 100% STANDARD-COMPLIANT SYSML V2 SOLUTION
We invite you to watch the video from our September 2025 webinar showcasing our SysML v2 solution overview.
SysML v2 Quick Sheet
For your convenience, the Dassault Systèmes and OOSE co-authored SysML v2 quick sheet is available for download below as a concise reference to the SysML v2 language using our SysML v2 solution.
Click the image, then click Download in the top-right corner to download the full file.
Standard Conformance
Full compliance with the SysML v2 standard is at the core of our implementation.
- Built on principle – our team makes standard compliance a core value; every engineer is committed to it.
- Interoperability – models exchange seamlessly with other tools following the standard.
- Ecosystem-ready – full conformance simplifies integration across the partner ecosystem.
- Future-proofing – no risk of vendor lock-in or compatibility gaps as the standard evolves.
- Trust & Transparency – engineers know their models are pure SysML v2, not tool-specific variants.
By delivering 100% standard conformance, Dassault Systèmes ensures that customers benefit from the full power of SysML v2.
Text and Diagrams in Perfect Sync
CATIA Magic/Cameo products deliver seamless two-way synchronization between textual and graphical SysML v2 model representations.
- Instant consistency – changes in text or diagrams are immediately reflected in both views.
- Dual approach – textual syntax appeals to software developers, while diagrams provide clarity for complex system architectures.
- Unique capability – currently the only solution supporting 100% of the SysML v2 standard with true two-way synchronization.
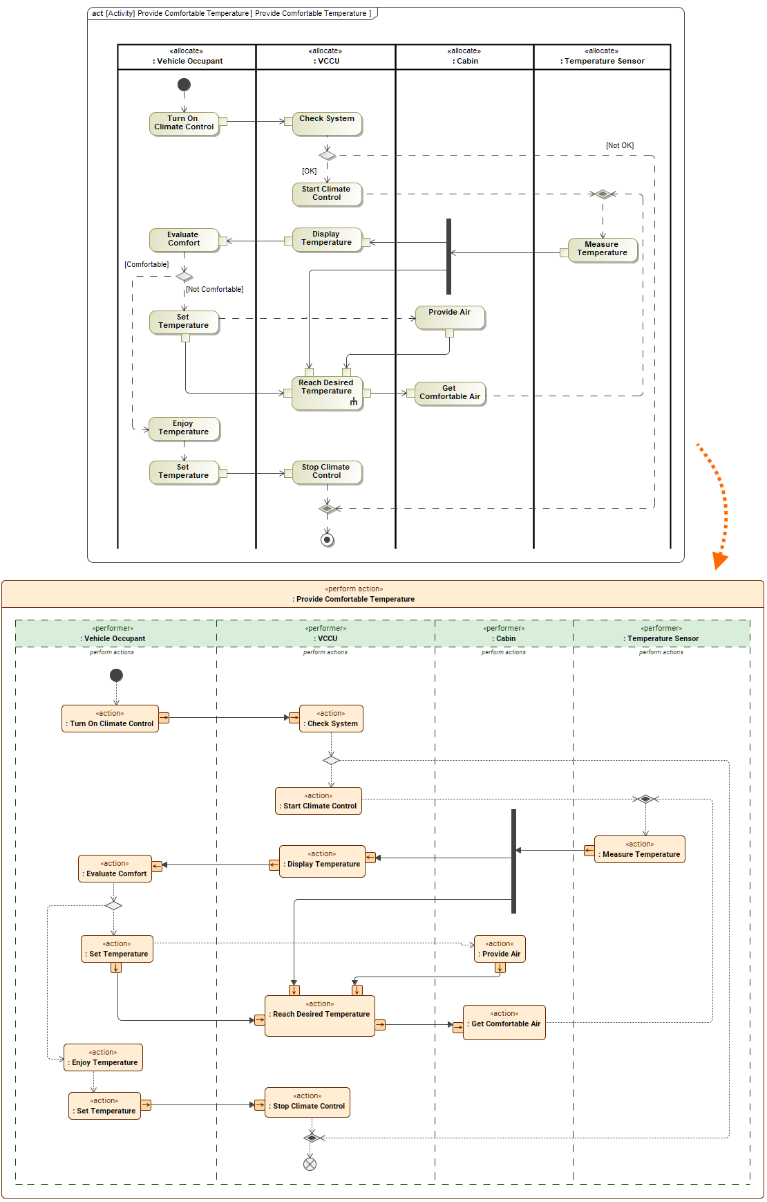
Dynamic Views
SysML v2 supports three model visualization options:
- Graphical
- Tabular
- Textual
In CATIA Magic/Cameo, users can dynamically generate graphical and tabular views by specifying expressions that query the model.
- Automatic updates – views can be rebuilt automatically when the model changes, saving systems engineers significant time and effort.
- Reusable definitions – view definitions can be stored in libraries and reused across projects and teams.
- Efficient modeling – eliminates manual adjustments.
Dynamic views are one of the most powerful capabilities in CATIA Magic/Cameo, enabling efficient, consistent, and reusable visualizations throughout the organization.
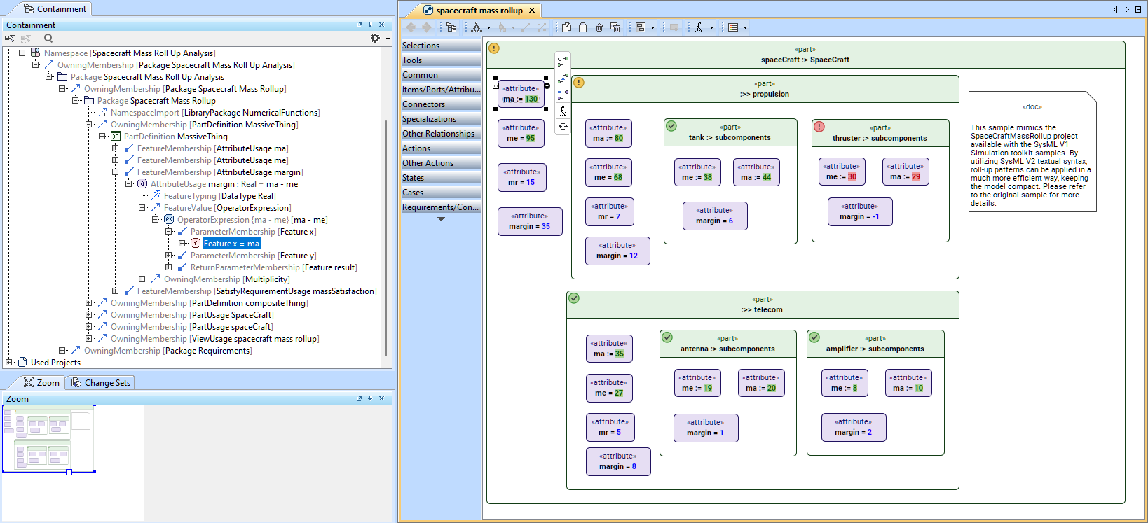
Model Evaluation
SysML v2 introduces a powerful expression language for concise navigation and analysis of models. Using dot‑notation for feature chaining and collection operators such as sum(), complex queries can be written in a compact, intuitive form. Expressions are evaluated in full model context, honoring inheritance, redefinitions, subsets, and library functions.
CATIA Magic/Cameo enhances this with features that make analysis seamless:
- Requirements verification – any requirement violations are immediately flagged, providing instant traceability to violated constraints.
- Roll-ups & trade studies – apply roll-up patterns, perform “what-if” analyses, and conduct trade-off studies directly on the model.
- Evaluation in Model or Console – run expressions directly within the model or use the Evaluation Console to execute custom expressions without modifying the model.
- Advanced evaluation – supports analysis at both model and meta-model levels.
- Interactive diagrams – adjust initial values to test system behavior without modifying the model.
This combination of language and product capabilities bridges modeling and analysis, enabling data-driven decision-making and full traceability from design exploration to validation.
Adopt SysML v2 at Your Own Pace
Organizations can adopt SysML v2 at their own pace thanks to the full co-existence of SysML v2 with SysML v1. Both versions can be authored in the same CATIA Magic/Cameo modeling environment, with the ability to select SysML v1 or v2 per project. Migration is supported by the SysML v2 transformation specification, ensuring legacy models remain usable and protecting existing investments.
Key features:
- Authoring – co-existence of SysML v1 and v2 in the same environment
- Choose v1 or v2 on a per-project basis
- Support for SysML v2 transformation specifications for smooth migration
- API – server REST API continuity
- Full SysML v2 standard API support
- Continue using existing server REST API for both v1 and v2 projects
- Simulation – use case continuity from v1
- Core SysML v1 simulation use cases supported in SysML v2
- User experience – focus on usability
- Best features from SysML v1 implementation reused to maximize user efficiency
SysML v2 REST API & Python Client: Integrate into CI/CD, Automate, Analyze
CATIA Magic/Cameo fully conforms to the SysML v2 REST API standard, ensuring interoperability with external tools and workflows.
- Programmatic access – create, edit, query, retrieve, and evaluate models directly from scripts or applications.
- Seamless integration – connect with data analytics platforms, DevOps pipelines, and custom engineering workflows.
- Python client – rapid scripting and interactive use in environments like Jupyter notebooks, bringing SysML v2 model data directly into analysis and automation workflows.
This combination enables engineers to automate, analyze, and edit SysML v2 models while maintaining full compliance and interoperability.
Collaborative Modeling Through Teamwork Cloud
Teamwork Cloud (TWC) enables secure, lock-free collaborative modeling for SysML v2.
- Simultaneous collaboration – multiple users can work on the same model at the same time.
- Automatic merging – non-conflicting changes are merged automatically; intuitive resolution for overlaps.
- Versioned & modular models – decomposition into manageable units, supporting efficient collaboration across teams, organizations, and geographies. Supports collaborative development in branches for experimentation, with reintegration through a model patch mechanism.
- Role-Based Access Control (RBAC) – fine-grained permissions at the project or branch level to protect data access, ensuring that users and user groups have appropriate access rights.
- Support for U.S. Department of Defense (DoD) requirements
- Provides support for Data Markings/Classification based on the DoD Manual 5200.01 Volume 2 specification, allowing to mark security-sensitive data such as users and projects with custom-defined data markings
- Data spillage handling via dedicated tools for physical removal of model data affected by data spillage incidents
- On-premise deployment for isolated classified programs
- Prime-sub model exchange workflows built with scalability and IP protection in mind
- Standards-based SAML authentication integrations – supports single sign-on including built-in, LDAP, PKI/CAC, and SAML-based authentication.
- Auditing – provides access to audit reports to track user access and permissions granted for server projects, ensuring compliance and traceability.
- Cross-cluster synchronization – enables model updates to be shared securely across multiple server clusters, facilitating distributed collaboration.
Integration with 3DEXPERIENCE enables large-scale projects and supports multi-discipline integration (electrical, fluidics, thermal, etc.).
MagicLab (Web-based SysML v2 Model Reader)
MagicLab is a new browser-based environment for viewing SysML v2 models. It provides read-only access to projects stored in Teamwork Cloud, eliminating the need to publish or export models for review. Users can open diagrams, tables, and model elements directly in the browser, with changes appearing instantly when the model is updated in the modeling tool or via the SysML v2 REST API. MagicLab also includes a textual representation of the SysML v2 syntax and supports lightweight model sharing across teams without requiring local installation.
Integration and Data Synchronization
CATIA DataHub now supports the Copy Data operation for SysML v2 projects, available for DOORS, DOORS Next (DNG), JAMA Connect, and ENOVIA Requirements connectors, with standard properties such as Declared Name and Documentation Body included in mapping support.










