MagicDraw TWRT Documentation

On this page

Javadoc Tool API
Javadoc Tool API.

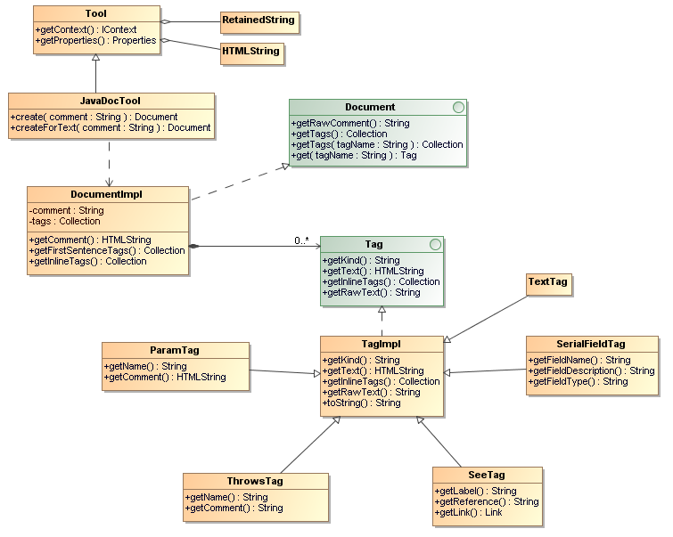
JavaDocTool

JavaDoc Tool is a custom tool class used for creating a Document node.

  • create() - Return a new instance of a Document node. Each JavaDoc comment must start with /** and ended with */.
  • createForText() - Return a new instance of a Document node. This method allows in-complete JavaDoc (comments without /** and */) to be loaded with JavaDocTool.

Document

Document is an interface representing a Comment Document.

  • getRawComment() - Return the full unprocessed text of the comment.
  • getTags() - Return all tags in this document item.
  • getTags(tagName : String) - Return a tag of the specified kind of this document item.
  • get(tagName : String) - Return a tag of the specified kind of this document item. If any tags with the same kind are found, the first tag of that kind will be returned.

DocumentImpl

DocumentImpl is a default JavaDoc document implementation.

  • getComment() - Return formatted text for this document.
  • getInlineTags() - Return comment as a collection of tags.
  • getFirstSentenceTags() - Return the first sentence of the comment as a collection of tags.

Tag

Tag is an interface representing a simple documentation tag, such as @since, @author, and @version

  • getKind() - Return the kind of this tag.
  • getText() - Return the text of this tag.
  • getInlineTags() - Return a collection of tags for a documentation comment with embedded {@link} tags.

TagImpl

TagImpl is a default tag implementation.

  • getRawText() - Return the full unprocessed text of this tag.
  • toString() - Return the text of this tag. Usually calls getText().

ParamTag

ParamTag represents a @param documentation tag.

  • getName() - Return the name of the parameter associated with this tag.
  • getComment() - Return the parameter’s comment.

ThrowsTag

ThrowsTag represents a @throws or @exception documentation tag.

  • getName() - Return the name of the exception associated with this tag.
  • getComment() - Return the exception’s comment.

SeeTag

SeeTag represents a user-defined cross-reference to related documentation. The reference can be either inline with the comment using {@link} or a separate block comment using @see.

  • getLabel() - Return the label of the @see tag.
  • getReference() - Return the MODEL or URL of the @see reference.
  • getLink() - Return the Link object representing this tag.

SerialFieldTag

SerialFieldTag represents a @serialField tag.

  • getFieldName() - return the serial field name.
  • getFieldDescription() - return the field comment.
  • getFieldType() - return the field type string.

For examples:

  • Import the Javadoc tool and create an instance of Javadoc document:  
#import ("javadoc",
"com.nomagic.reportwizard.tools.doc.JavaDocTool")
#set ($doc = $javadoc.create($comment))
  • Print a Javadoc comment:
$doc.comment
  • Print the first encountered author:
$doc.author
  • Print all authors: 
#foreach ($author in $doc.getTags("author"))
$author.text
#end
  • Print the first sentence:
     
#foreach ($tag in $doc.firstSentenceTags)
$tag.text
#end
  • Print the inline tags:
#foreach ($tag in $doc.inlineTags)
$tag.kind
$tag.text
#end
  • Print a raw comment (plain text without a document parser or HTML renderer):
$doc.rawComment
  • Print all block tags:
#foreach ($tag in $doc.tags)
$tag.kind : $tag.text
#end
  • Print all param tags:
#foreach ($tag in $doc.getTags("param"))
$tag.name - $tag.comment
#end
  • Print all throws tags:
#foreach ($tag in $doc.getTags("throws"))
$tag.name - $tag.comment
#end
  • Print all see tags:
#foreach ($tag in $doc.getTags("see"))
$tag.label - $tag.reference
#end


Reference Documents

  • No labels