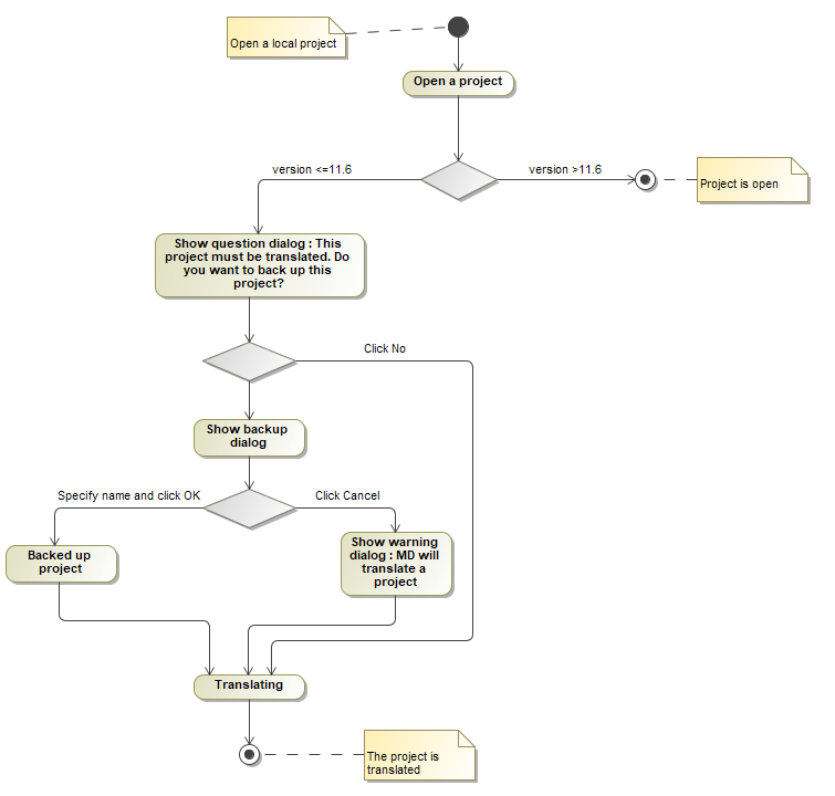
Some projects that use C++ language properties or C++ profile or have type modifier must be translated with version 11.6 (or earlier) of a modeling tool, as shown below.
MagicDraw TWRT Documentation
Some projects that use C++ language properties or C++ profile or have type modifier must be translated with version 11.6 (or earlier) of a modeling tool, as shown below.