Description
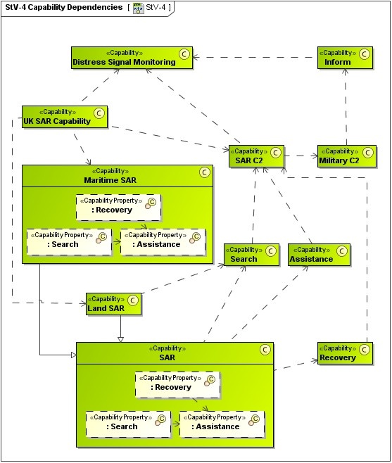
An StV-4 Product describes the dependencies between planned capabilities. It also defines logical groupings of capabilities. The StV-4 View provides a means of analyzing the dependencies between capabilities. The groupings of capabilities are logical, and the purpose of the groupings is to guide enterprise management.
Implementation
StV-4 can be represented using a StV-4 diagram which is based on the UML Class diagram.
Sample
StV-4 Capability Dependencies
Related views
The Capability Dependencies (StV-4) View describes the relationships between capabilities (capabilities may be reused from an StV-2). It also defines logical groupings of capabilities. This contrasts with the StV-2 which also deals with relationships between Capabilities, but the StV-2 only addresses the specialization-generalization relationship (i.e. capability taxonomy).
