Abbreviation

COR2016

Message

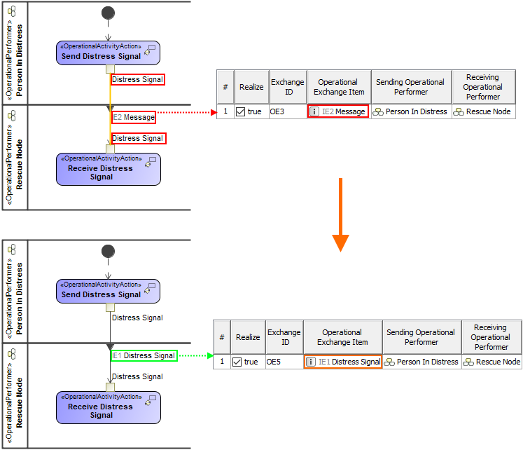
Conveyed Operational Exchange Item and Object Nodes Types should be synchronized.

Description

The Supplier and Client of Object Nodes of the Activity Edge are not of Type of the Exchange Item conveyed by flow realized by the Activity edge. The inconsistency should be fixed.

Severity

Warning

Context element

Activity Edge

Solvers

  • Change Object Node Types - the Object Node Type is changed.
  • Change Conveyed Information Item - the Conveyed Information Item is changed.
  • Remove Operational Exchange - the Operational Exchange is removed.

Example

Conveyed Operational Exchange Item is changed using Change Conveyed Information Item solver
  • No labels