Description

The SV-10b is a graphical method of describing a resource (or system function) response to various events by changing its state. The diagram basically represents the sets of events to which the resources in the Activities respond (by taking an action to move to a new state) as a function of its current state. Each transition specifies an event and an action.

The explicit time sequencing of service functions in response to external and internal events is not fully expressed in SV-4 Systems Functionality Description. The SV-10b can be used to describe the explicit sequencing of the functions. Alternatively, SV-10b can be used to reflect explicit sequencing of the actions internal to a single function, or the sequencing of system functions with respect to a specific resource.

The intended usage of the SV-10b includes:

  • Definition of states, events and state transitions (behavioral modeling).
  • Identification of constraints.

Implementation

SV-10b can be represented using a UML State Machine diagram.

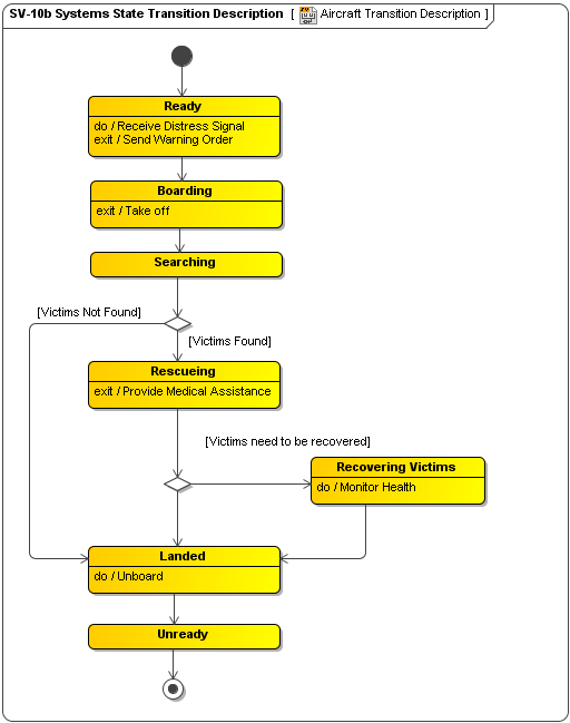
SV-10b Systems State Transition Description

The SV-10b can be used to describe the detailed sequencing of functions described in SV-4 Systems Functionality Description. However, the relationship between the actions included in SV-10b and the functions in SV-4 Systems Functionality Description depends on the purposes of the architecture and the level of abstraction used in the models. The explicit sequencing of functions in response to external and internal events is not fully expressed in SV-4 Systems Functionality Description. SV-10b can be used to reflect explicit sequencing of the functions, the sequencing of actions internal to a single function, or the sequencing of functions with respect to a specific resource.

Depending upon the architecture project’s needs, the SV-10b may be used separately or in conjunction with the SV-10c Systems Event-Trace Description.

 

Related elements
  • Resources State Machine
  • Resource State
  • System
  • Software
  • Capability Configuration
  • Organization Type
  • Person Type