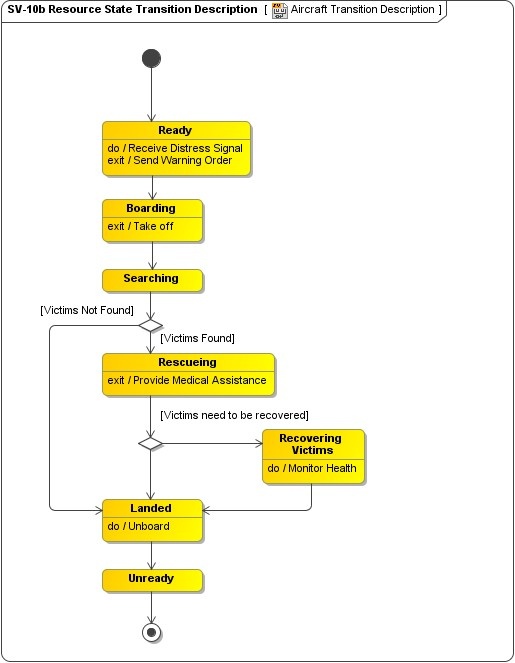
Description
The Resource State Transition Description (SV-10b) is a graphical method of describing a ResourceType’s (or Function’s) response to various events by changing its state. The diagram basically represents the sets of events to which the subjects will respond (by taking an action to move to a new state) as a function of its current state. Each transition specifies an event and an action.
Implementation
SV-10b can be represented using a UML State Machine diagram.
Sample

SV-10b Resource State Transition Description
Related views
An SV-10a describes constraints on resources, functions, and data that make up the SV physical architecture.
Where a Resource Constraint is based on some standard, then that standard should be listed in the Standards Profile (TV-1).