Description
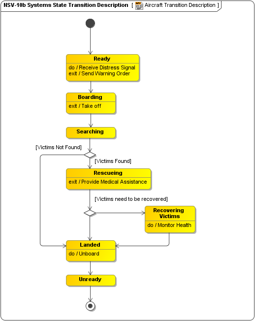
The NATO Systems State Transition Description (NSV-10b) is a graphical method of describing a ResourceType’s (or Function’s) response to various events by changing its state. The diagram basically represents the sets of events to which the subjects will respond (by taking an action to move to a new state) as a function of its current state. Each transition specifies an event and an action.
Implementation
NSV-10b can be represented using a NSV-10b diagram which is based on the UML State Machine diagram.
Sample

NSV-10b Systems State Transition Description
Related views
An NSV-10a describes constraints on resources, functions, and data that make up the NSV physical architecture.
Where a Resource Constraint is based on some standard, then that standard should be listed in the Standards Profile (NTV-1).