Description

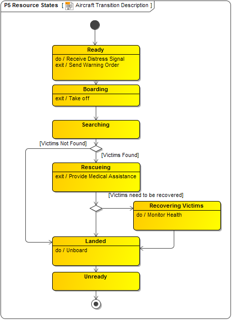
The P5 Resource States view describes how Resources change state in response to events and other stimuli.  The P5 view identifies the states a Resource can be, the allowable changes between those states, and the triggers that cause the state changes.

The P5 view may be used to:

  • Define states, events and state transitions (behavioural modelling).
  • Identify constraints (input to System Requirements Document).

Implementation

The P5 view can be represented using a P5 Resource States diagram which is based on the UML State Machine diagram.

P5 Resource States diagram

 

Related elements
  • Resources State Machine
  • Resource State
  • Resource Artifact
  • Software
  • Capability Configuration
  • Organization
  • Post