A model, imported or not, may contain annotations for a class or a property. However, they may not appear on the diagram pane, but you can see them in the Containment tree. The following steps will show you how to make those annotations appear on the diagram.
To show an annotation(s) for a class on a diagram
- Right-click a class and select Display > Display Related Elements.
- In the Display Related Elements dialog, select Comment > OK (see the following figure). The annotation(s) for the class will appear on the diagram.
The Display Related Elements dialog.
To show an annotation(s) for a property on a diagram
- Drag an annotation(s) from the Containment tree to the diagram pane.
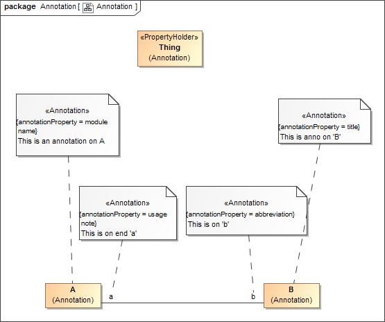
Dragging annotations from the Containment tree to the diagram pane.
Right-click the annotation(s) and select Display > Display Related Elements (in the following figure). A question dialog will open.
The Display Related Elements menu of a property.
- Click No.
The annotation(s) for the property(ies) will appear on the diagram (see the following figure).
The annotations for the properties showing on the diagram.
Related pages



